金枫酒业:上半年净利润预计为-1510万至-1840万,亏损面收窄
文丨网络 编辑丨 网络 阅读量: 242 2024-07-09 酒商网
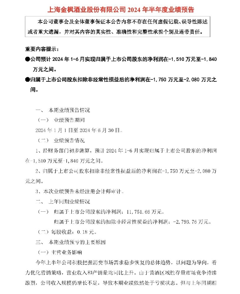
7月9日下午,上海金枫酒业发布2024年半年度业绩预告,公司预计 2024 年 1-6 月实现归属于上市公司股东的净利润在-1510万元至-1840万元之间。归属于上市公司股东扣除非经常性损益后的净利润在-1750万元至-2080万元之间。对于亏损的原因,金枫酒业在预告中提到,由于黄酒区域性存量市场竞争持续激烈,公司收入规模仍增长
7月9日下午,上海金枫酒业发布2024年半年度业绩预告,公司预计 2024 年 1-6 月实现归属于上市公司股东的净利润在-1510万元至-1840万元之间。归属于上市公司股东扣除非经常性损益后的净利润在-1750万元至-2080万元之间。

对于亏损的原因,金枫酒业在预告中提到,由于黄酒区域性存量市场竞争持续激烈,公司收入规模仍增长不足,导致本期业绩依然处于亏损状态。但与上年同期相比,归属于上市公司股东扣除非经常性损益后的净利润有所上升,亏损面收窄。
据悉,去年同期,金枫酒业归属于上市公司股东的扣除非经常性损益的净利润为-2793.76万元。